原上海贵酒母公司“ST岩石”将退市
炒股就看金麒麟分析师研报,权威,专业,及时,全面,助您挖掘潜力主题机会!
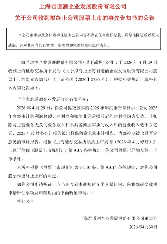
4月29日,原上海贵酒母公司“ST岩石”收到上交所的“退市告知书”。

上交所称,“ST岩石”2025年度经审计的利润总额、净利润和扣除非经常损益后的净利润均为负值,且扣除与主营业务无关的业务收入和不具备商业实质的收入后的营业收入低于3亿元,“你公司股票已经触及终止上市条件。本所将根据《股票上市规则》第9.1.10条、第9.3.14条等规定,对你公司股票作出终止上市的决定。”
炒股就看金麒麟分析师研报,权威,专业,及时,全面,助您挖掘潜力主题机会!
4月29日,原上海贵酒母公司“ST岩石”收到上交所的“退市告知书”。

上交所称,“ST岩石”2025年度经审计的利润总额、净利润和扣除非经常损益后的净利润均为负值,且扣除与主营业务无关的业务收入和不具备商业实质的收入后的营业收入低于3亿元,“你公司股票已经触及终止上市条件。本所将根据《股票上市规则》第9.1.10条、第9.3.14条等规定,对你公司股票作出终止上市的决定。”
专题:ATFX外汇专栏投稿 4月21日,ATFX:本周市场除了继续关注中东局势、美联储政策预期以及美国3月零售销售外,另一个不能忽视的焦点,就是凯文·沃什出席美国参议院银行委员会提名听证会。作为特朗普...
昨日,A股市场在隔夜外围市场回暖的带动下,迎来了修复性反弹,A股核心资产同步回暖。作为市场核心风向标之一,沪深300ETF华泰柏瑞(510300)交投持续活跃,近一周资金逆势布局态势显著,累计吸引...
每经AI快讯,4月8日,存储芯片概念持续拉升,香农芯创20%涨停,金太阳(维权)涨超15%,大为股份此前涨停,江波龙、恒烁股份、时空科技、朗科科技、开普云、德明利、佰维存储跟涨。...
随着加州就所谓的“亿万富翁税”展开激烈的投票争夺战,签名收集者正获得高达3万美元的报酬。科技巨头们投入了创纪录的资金来阻止一项针对超级富豪的财富税提案,这意外地为加州的“专业签名人”创造了一个迷你...
炒股就看金麒麟分析师研报,权威,专业,及时,全面,助您挖掘潜力主题机会! 来源:面包财经 2025年翻倍暴涨、2026年以来暴跌22.11%,成立以来长期亏损超8%,最大回撤近70%——...
蓝鲸新闻4月15日讯,4月14日,天际股份(维权)发布2025年年报。报告显示,公司2025年实现营业收入29.63亿元,同比增加43.28%;归母净利润8218.13万元,同比增加106.08...